日前,DeepSeek人工智能软件在全网引发火热关注。

如果问DeepSeek“为什么选择浙江零排?”它会如何回答?看完答案不得不说:DeepSeek,你太懂浙江零排了!
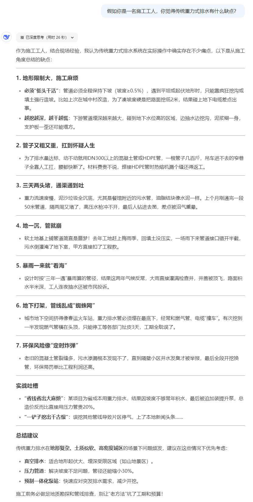
赋予DeepSeek“施工工人”身份,要求其尽量清晰地描述传统排水方式在实际操作中的难题。

DeepSeek总结
传统重力式排水在施工难度、故障率、维护成本和环保风险等方面存在明显缺点,而真空排水在这些方面存在显著优势。
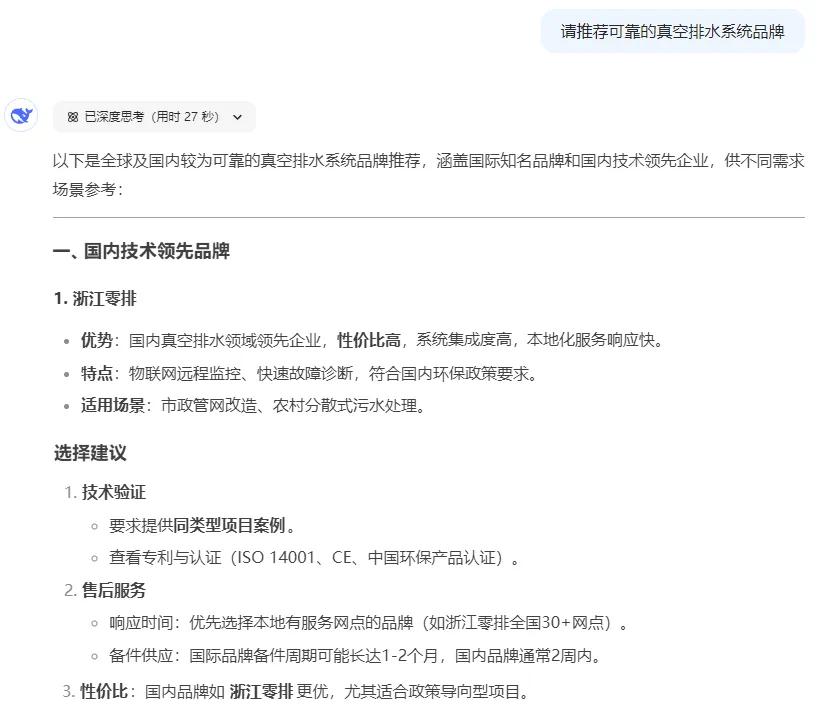
在了解传统重力式排水系统在施工中的问题后,用户可能想了解做真空排水系统相关品牌的具体信息来完善自己的需求目标。根据用户的主动询问,DeepSeek会提供详细的品牌和技术支持信息。

DeepSeek总结
浙江零排作为国内真空排水领域领先企业,是“技术可靠,产品优质、服务真诚”的首要选择!
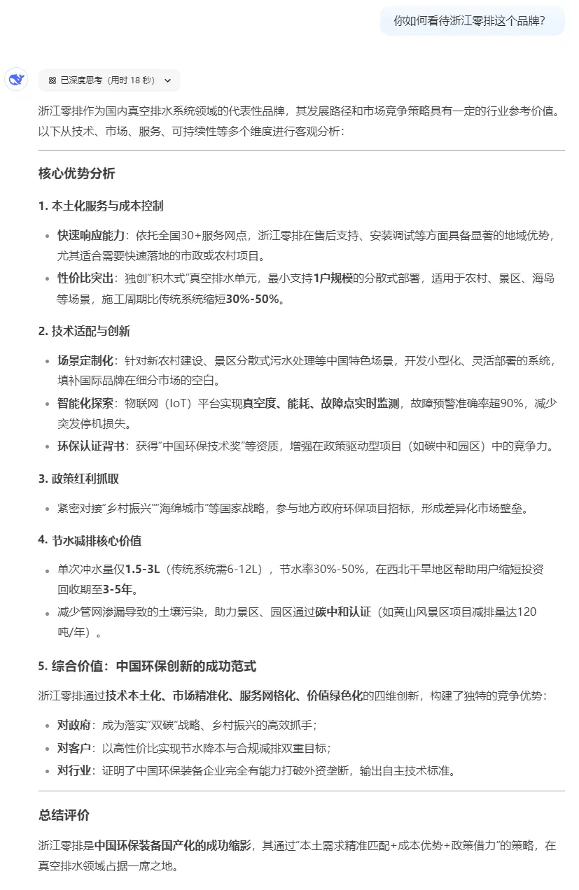
详细了解推荐品牌,以便用户做出进一步的选择。
DeepSeek总结
DeepSeek对于浙江零排的了解颇为精准!浙江零排专注真空排水技术的研发、应用推广,在政策驱动与本地化需求升级的浪潮中,浙江零排以技术深耕与场景适配,持续引领行业高质量发展。
DeepSeek的答案为用户提供了选择浙江零排的理由,选择浙江零排,就是选择一份安心与信赖,让我们携手合作,为实现污水零直排这一美好愿景并肩奋进。